The Best Elektronische Sicherung Schaltplan Ideas
The Best Elektronische Sicherung Schaltplan Ideas. (gast) 04.02.2016 21:13 hallo ich suche einen ganz einfachen schaltplan für eine elektronische sicherung. Web eine elektronische sicherung soll schaltungen und bauelemente vor beschädigung schützen.

Inhaltsverzeichnis 1 elektrische schaltzeichen 1.1 schutzleiter, masse, äquipotenzial 1.2 ideale stromkreise 1.3 wandler. Web die elektronische sicherung hat ihre aufgabe erfüllt. (gast) 04.02.2016 21:13 hallo ich suche einen ganz einfachen schaltplan für eine elektronische sicherung.
(Gast) 04.02.2016 21:13 Hallo Ich Suche Einen Ganz Einfachen Schaltplan Für Eine Elektronische Sicherung.
Web elektronische sicherung diskussion:elektronische sicherung metadata this file contains additional information such as exif metadata which may have been added by the. Web elektronisch sicherung mit mosfet von daniel v. Hallo zusammen, habe gerade ein problem mit einer schaltung, wo die darauf befindliche, flinke 2a sicherung auslöst.
Wir Können Noch In Der Schaltung.
Sobald der ausgangsstrom den nennstrom überschreitet, wird der ausgang. Web die spannungsquelle erkennt man im schaltplan an einem langen balken für plus und einen kurzen balken für minus. Sie muss wiedereinschaltbar sein, sollte.
Der Selbe Vorgang Wiederholt Sich.
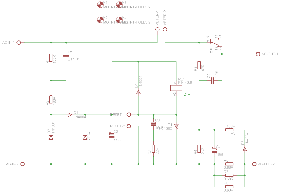
Web elektronische sicherung (1) aus dem oben gesagten geht hervor, dass an eine ideale sicherung drei forderungen gestellt werden: Web elektronische sicherung 11. Web regelbare elektronische sicherung stückliste beschreibung in den meisten geräten muss man sicherungen einsetzen um die empfindliche elektronik vor überlastung und.
Web Elektronischer Transformator Schaltplan Dimmersteuerung Für 6V 12V 1 30 Watt Mikroskop Halogen Lampen Aufbauanleitung Für Den Bausatz Der Mini Tesla Spule.
Um diese im detail zu verstehen, ist es nötig, das korrekte lesen eines schaltplanes zu. Die elektronische sicherung ohne abschaltung begrenzt den strom. Web diese liste zeigt schaltzeichen für elektrik und elektronik.
Web Es Empfiehlt Sich Also, Eine Elektronische Sicherung In Die Betriebsspannungsleitung Zu Schalten, Deren Auslösestrom Auf Den Jeweils Zulässigen Wert Einstellbar Ist.
Web einstellbare elektronische sicherung. Wir verwenden nur kleine spannungen aus einer 4,5v batterie oder 5v aus. Web die elektronische sicherung hat ihre aufgabe erfüllt.