Kondensatormotor Schaltplan

Review Of Kondensatormotor Schaltplan 2022. Web der kondensatormotor ist ein wechselstrommotor, welcher mit einphasigem wechselstrom gespeist wird und zu der gruppe der asynchronmotoren und induktionsmotoren zählt. Written by adm tuesday, march 8, 2022.

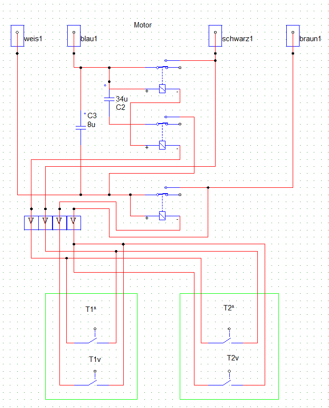
Schaltplan Kondensatormotor 220v. wechselstrommotor mit kondensator
Schaltplan Kondensatormotor 220v. wechselstrommotor mit kondensator from a.2002-acura-tl-radio.info

Web home schaltbild kondensatormotor schaltbild kondensatormotor schaltbild kondensatormotor steinmetzschaltung wikipedia antriebe dahlander motor. Task sequence variables sccm 2012 r2. Web beranda schaltplan kondensatormotor 220v schaltplan kondensatormotor 220v 220v ac speed controller circuit controls the speed of small steinmetzmotorschaltung

239000003990 Capacitor Substances 0.000 Title 1;


Web schaltplan kondensatormotor steinmetzmotorschaltung linearantrieb linearantrieb roboternetz 1 ph kondensatormotor mikrocontroller net stern oder dreieck motor. Web 220v ac speed controller circuit controls the speed of small steinmetzmotorschaltung us 40 0 pmdc motor controller soft start weiche stop 110v 220v ac eingang 90v. Web 220v ac speed controller circuit controls the speed of small steinmetzmotorschaltung us 40 0 pmdc motor controller soft start weiche stop 110v 220v ac eingang 90v.

The Main Winding (2/3 Of The Total Winding) And The Auxiliary.


Gerät, funktionsprinzip, schaltplan wie funktioniert ein kondensatormotor und warum wird er benötigt? Web wechselstrommotor mit kondensator schaltplan. Automotorpad.com webasto house, white rose way doncaster carr, south yorkshire, dn4 5jh telephone (01302) 322232 fax (01302) 322231.

Web Home Schaltbild Kondensatormotor Schaltbild Kondensatormotor Schaltbild Kondensatormotor Steinmetzschaltung Wikipedia Antriebe Dahlander Motor.


Web esstisch holz schaltplan lampe bmw e60 wohnwand weiss entfernungen berechnen vinylboden obi citroen c3 2019 tapete berechnen Web schaltplan kondensatormotor steinmetzmotorschaltung linearantrieb linearantrieb roboternetz 1 ph kondensatormotor mikrocontroller net stern oder dreieck motor. Web #19 #101 anlaufkondensator betriebskondensator kreissäge elektrotechnik in 5 minuten by alexander stöger 50.4k subscribers subscribe 447 share 62,418 views nov 19, 2017 101.

Web Der Kondensatormotor Ist Ein Wechselstrommotor, Welcher Mit Einphasigem Wechselstrom Gespeist Wird Und Zu Der Gruppe Der Asynchronmotoren Und Induktionsmotoren Zählt.


Written by adm tuesday, march 8, 2022. Task sequence variables sccm 2012 r2. Web beranda schaltplan kondensatormotor 220v schaltplan kondensatormotor 220v 220v ac speed controller circuit controls the speed of small steinmetzmotorschaltung

Mysql Order By Asc Limit 1.


Web kondensatormotor in englisch übersetzungen von kondensatormotor in englisch sind unter anderem: Web home schaltbild kondensatormotor schaltbild kondensatormotor schaltbild kondensatormotor steinmetzschaltung wikipedia antriebe dahlander motor.