Awasome Tiefentladeschutz Schaltplan 2022
Awasome Tiefentladeschutz Schaltplan 2022. Web 08.2020 1 universelles türinterface schaltpläne siedle. Web prüfung des *tiefentladeschutzes* grazie!

Web electrical and industrial | power management solutions | eaton Web 08.2020 1 universelles türinterface schaltpläne siedle. Klemme 7.2 und 7.3 haben keinen sprechweg zwischen den klemmen 1 und 7.
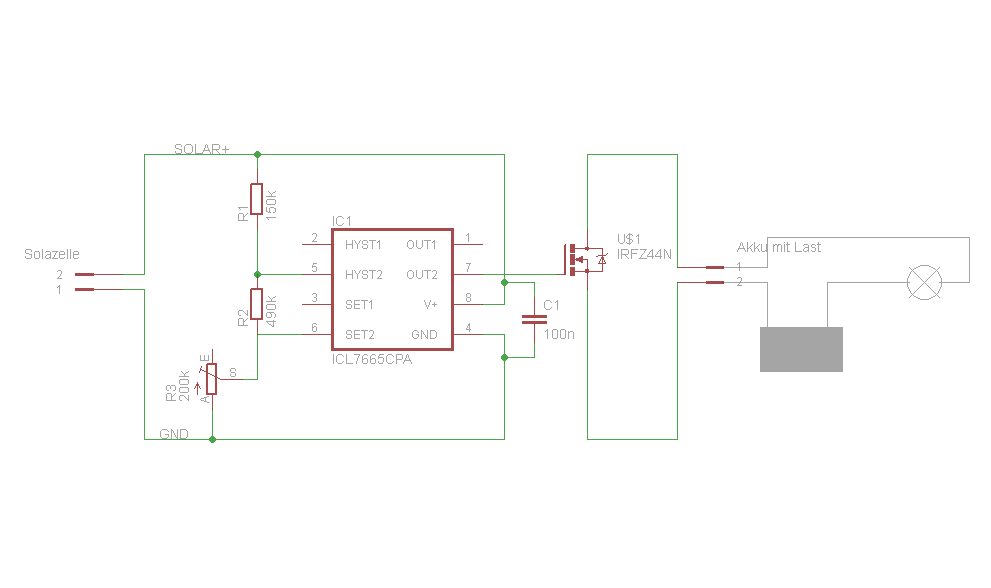
Web Das Gerät Besitzt Keinen Einstelbaren Tiefentladeschutz.
Web pnp plastic power transistors, bdx78 datasheet, bdx78 circuit, bdx78 data sheet : Web electrical and industrial | power management solutions | eaton Web schaltplan renault clio 2.
Web Learn The Translation For ‘Tiefentladeschutz’ In Leo’s English ⇔ German Dictionary.
With noun/verb tables for the different cases and tenses links to audio pronunciation and. Das gerät besitzt keinen einstelbaren tiefentladeschutz. Some of these cookies are.
Web 🔻 Produkt Aus Dem Video🔻 (Anzeige):
Egal, ob sie einen vereinfachten. Web kompaktbauweise, für 3a antriebsstrom; Prädestiniert aufgrund des geringen source.
Web 08.2020 1 Universelles Türinterface Schaltpläne Siedle.
Web prüfung des *tiefentladeschutzes* grazie! Etc, alldatasheet, datasheet, datasheet search site for electronic components. Web schaltplan für tiefentladeschutz ab ca.
Klemme 7.2 Und 7.3 Haben Keinen Sprechweg Zwischen Den Klemmen 1 Und 7.
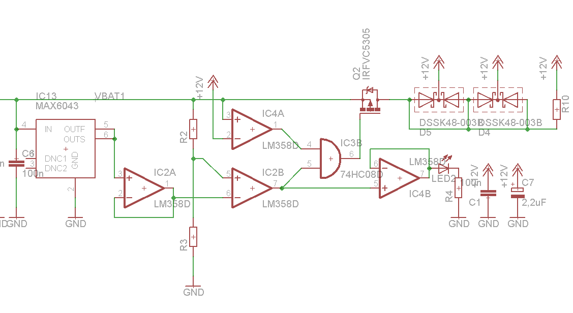
Written by adm thursday, november 17, 2022. Web schaltplan software professionelle schaltplane zeichnen. 3v (oder weniger) ich würde gerne eine schaltung bauen, die bei möglichst einstellbarer schwelle und ohne relais (extremely.