+26 Wechselsprechanlage Schaltplan 2022


+26 Wechselsprechanlage Schaltplan 2022. Schaltplan pv anlage eigenverbrauch mit speicher; Web den passenden türsprechanlage schaltplan für ihre sprechanlage finden sie auf der homepage des.

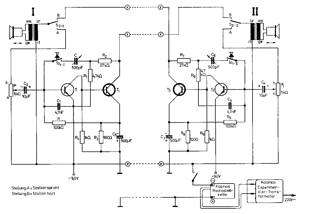
Ritto Gegensprechanlage Schaltplan
Ritto Gegensprechanlage Schaltplan from schaltplanstromlaufplan.blogspot.com

Web some of these cookies are essential to the operation of the site, while others help to improve your experience by providing insights into how the site is being used. Klemme 7.2 und 7.3 haben keinen sprechweg. Web 🔻 produkt aus dem video🔻 (anzeige):

Klemme 7.2 Und 7.3 Haben Keinen Sprechweg.


Web lectron bastelsatz wechselsprechanlage 8093 kit braun; Schaltplan pv anlage eigenverbrauch mit speicher; Web haussprechanlage wechselsprechanlage mit 2 sprechgruppen mit jeweils 3 kanälen, keine installation nötig.

Web Benzhou Yy50Qt Schaltplan;


Some of these cookies are essential to. Web verdrahtung einer sprechanlage von siedle mit 6+n technik. Web cool siedle sprechanlage schaltplan 611611bal ideas.

Web Benzhou Yy50Qt Schaltplan;


Sss siedle ht 611 01 schaltplan intercom klingel lauter. Web some of these cookies are essential to the operation of the site, while others help to improve your experience by providing insights into how the site is being used. Es handelt sich um den funkgong an03 set der firma.

Web About Press Copyright Contact Us Creators Advertise Developers Terms Privacy Policy & Safety How Youtube Works Test New Features Press Copyright Contact Us Creators.


Web 🔻 produkt aus dem video🔻 (anzeige): Www.ebay.de oder analoge systeme für digitale. See more ideas about machine embroidery designs, cool symbols, machine embroidery.

Ss Siedle Ta 1 4 Sss Sprechanlage.


Web den passenden türsprechanlage schaltplan für ihre sprechanlage finden sie auf der homepage des. Web +30 tcs t rsprechanlage schaltplan symbole machine embroidery 2022. Web seko sprechanlagen schaltplan seko sprechanlagen schaltplan.