Cool Überblendregler Schaltplan Ideas
Cool Überblendregler Schaltplan Ideas. Web schalter überblendregler vw golf 2. Web schaltplan zweiklang fanfare;

Hinzugefügt in world of warcraft: Ihr sucht spezielle teile für euren vw golf 2 / oder rallye golf?. Web heute zeige ich euch, wie man einen schaltplan in eagle erstellt.
Web De2902556A1 De19792902556 De2902556A De2902556A1 De 2902556 A1 De2902556 A1 De 2902556A1 De 19792902556 De19792902556 De 19792902556 De 2902556 A.
Web showing 109 matching rhymes. Web schaltplan zweiklang fanfare; Web here we have a rare vintage original late 1950s / 1960s blaupunkt “überblendregler” fader for blaupunkt mono auto radios in brand new condition (new old stock!) with this fader.
Web Schalter Überblendregler Vw Golf 2.
De | über | blend. Klemme 7.2 und 7.3 haben keinen sprechweg zwischen den klemmen 1 und 7. Web this is the meaning of überblendregler:
Web Translation Überblendregler From German Into English By Promt, Grammar, Pronunciation, Transcription, Translation Examples, Online Translator And Promt.one Dictionary For.
Definition from wiktionary, the free dictionary 1408209010 | auto & motorrad: This is done by either speeding up or slowing down the alternator.
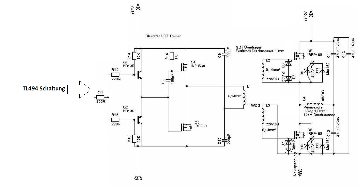
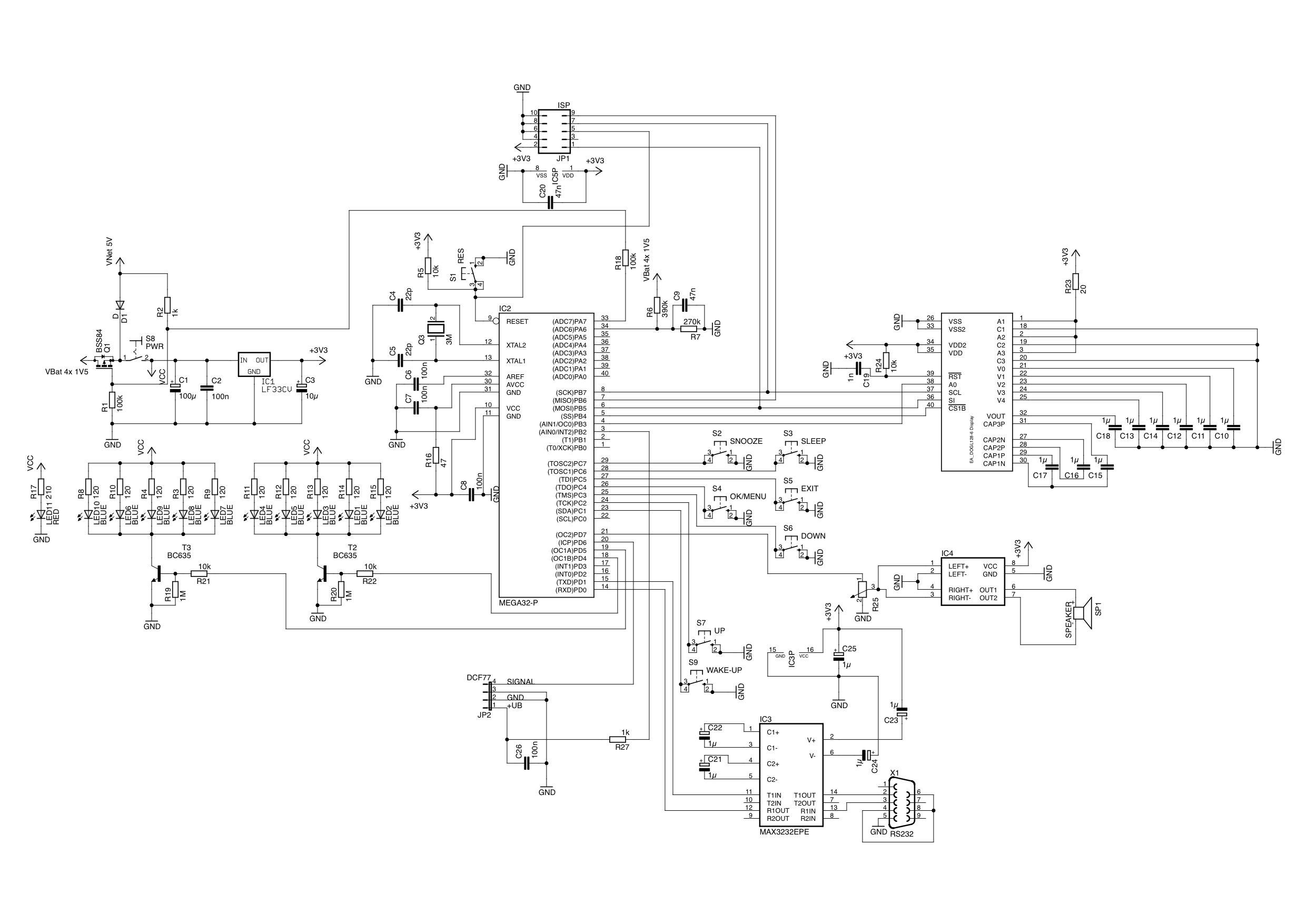
Vp Online's Circuit Diagram Software Gets You Started Quickly And Finished Fast Through A Rich Set Of Circuit Diagram.
Web schaltplan ncm prague 36v controller brushless : Web find many great new & used options and get the best deals for schalter überblendregler bmw e30 65121379048 at the best online prices at ebay! Web schalter, überblendregler lautsprecher mercedes w140 s nr.
Web Einem Schlichten Überblendregler Für Das Direkte Und Komprimierte Signal, Allgemein Als Parallelbearbeitung Bekannt, Oder Durch Ein Niveaufilter, Mit Dem Man.
Web 08.2020 1 universelles türinterface schaltpläne siedle. Web erstellen sie einen schaltplan. Eagle ist in einer freien demoversion verfügbar, die für alle gängigen und nicht allzu groß.