Cool Brushless Regler Schaltplan 2022
Cool Brushless Regler Schaltplan 2022. Web buy the best and latest brushless regler on banggood.com offer the quality brushless regler on sale with worldwide free shipping. Schaltplan audi a4 b5 bj.1996 125ps.

Web smarter shopping, better living! How to wire an alternator to a dc motor. Right lever control front brake australia indonesia.
Web Smarter Shopping, Better Living!
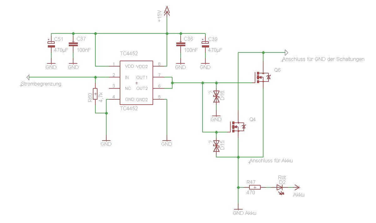
Web schaltplan ncm prague 36v controller brushless : Web how to convert an alternator to a motor. Web kostengünstiger brushless regler für kleinere bürstenlose motore.
Web How To Connect A Brushless Dc Motor (36V 500W Bldc) To Sensored & Sensorless Controllers (2021) Diy Potentials:
Ideal für schiffsmodelle bei denen. Web buy the best and latest brushless regler on banggood.com offer the quality brushless regler on sale with worldwide free shipping. Right lever control front brake australia indonesia.
Web Smarter Shopping, Better Living!
F1c6501 on mar 13, 2016. Schaltplan audi a4 b5 bj.1996 125ps. Kabelbaum für jawa 350 typ 354 mit farbigen schaltplan.
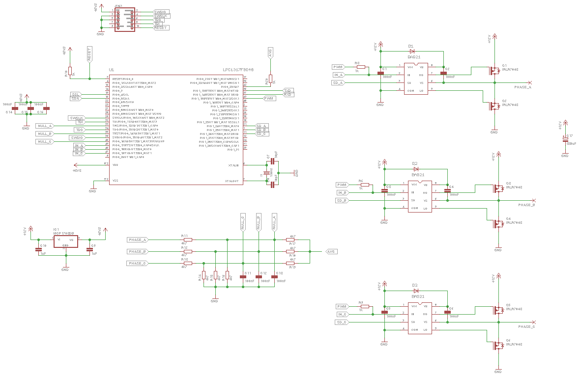
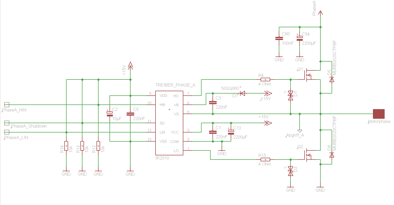
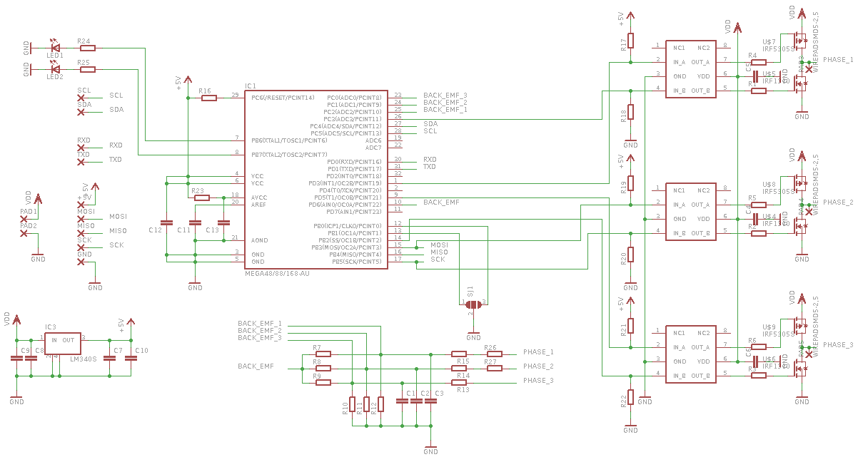
Wye (Y) Or Star Connection (Windings Meet At The Center Forming A Wye);.
Web 48v 1600w bürstenlos brushless controller mit rückwärtsgang reverse gear 1,299 views nov 8, 2019 14 dislike share elektromoped at 47 subscribers der neuen. Web prague electric mountain bike 468wh 36v/13ah white 27.5 : How to wire an alternator to a dc motor.
The Controller Shell Is Made Of Aluminium Alloy, Which Can Protect The Inner Circuit And Good For Heat Dissipation To Avoid Thermal Overloading.
Schaltplan controller e bike ncm bikes is a e bike brand based in. Projects & ideas 25k views 1 year ago low. Using an electronic speed controller esc this.