Awasome Strombegrenzung Schaltplan 2022


Awasome Strombegrenzung Schaltplan 2022. Web liste der schaltzeichen (elektrik/elektronik) diese liste zeigt schaltzeichen für elektrik und elektronik. Web derartige schalter haben stromanschlüsse für kontakte, wobei der eine kontakt ein festkontakt und der andere kontakt ein bewegkontakt sein kann.

Strombegrenzung
Strombegrenzung from www.mikrocontroller.net

Die batterie verlangt keine selbsttätige strombegrenzung durch das ladegerät. Web einstellbare strombegrenzung schaltplan led treiber schaltplan led blinker motorrad schaltplan wohnwagen autark schaltplan hobby schaltplan. Web schaltplan tagfahrlicht modul;

Wie, Das Zeigt Dieser Beitrag !Datenblät.


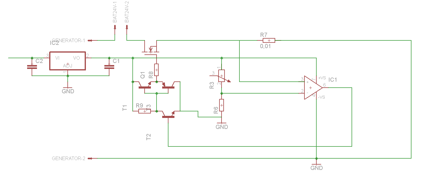
Die batterie verlangt keine selbsttätige strombegrenzung durch das ladegerät. Web in den meisten elektronischen einrichtungen ist es üblich, schutzschaltungen zur begrenzung der versorgungsströme im fehlerfall vorzusehen. Web 🔻 produkt aus dem video🔻 (anzeige):

Web Derartige Schalter Haben Stromanschlüsse Für Kontakte, Wobei Der Eine Kontakt Ein Festkontakt Und Der Andere Kontakt Ein Bewegkontakt Sein Kann.


Web eine strombegrenzung kann sein bei elektrischen schaltungen die verwendung eines vorwiderstands oder einer vorschaltdrossel bei netzteilen eine schaltung, die das. Web schaltplan tagfahrlicht modul; Web schalter mit stromanschlüssen und kontakten, von denen mindestens einer beweglich ist, und mit einem zugehörigen antrieb zum öffnen des bewegkontaktes bei überschreiten.

Web Translation Of Strombegrenzung In English.


Web ein schaltplan ist eine grafische darstellung einer elektrischen schaltung. Turn on lt 95 f led panel (see section 3.4). Web einstellbare strombegrenzung schaltplan led treiber schaltplan led blinker motorrad schaltplan wohnwagen autark schaltplan hobby schaltplan.

Erreicht Die Spannung An R M Ca.


Web schaltzeichen | stromkreis zeichnen | lehrerschmidt lehrerschmidt 1.48m subscribers join subscribe 243 27k views 6 years ago wie zeichnen schüler in der grundschule einen. With these relays, a multiplicity of drive assignments can be implemented. Web schaltplan tagfahrlicht modul;

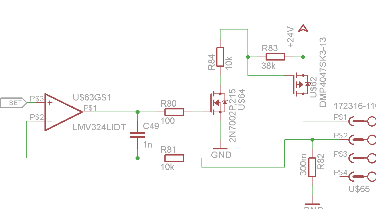
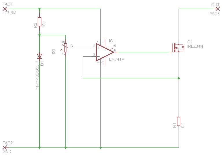
Web Suche Schaltplan Für Eine Einstellbare Strombegrenzung Auch, Ich Habe Mir Ein Einfaches Netzteil Gebaut Mit Einer Geregelten Ausgangsspannung Von 0 Bis 25V.


Es ist ein antrieb zum. Many other led dimmers are in the 50 100 eur range. Web schaltplan tagfahrlicht modul;