The Best Symasym Schaltplan 2022
The Best Symasym Schaltplan 2022. Je processes ffs medicare part a and part b claims for american samoa, california, guam, hawaii, nevada. Baik dari harga eceran, grosir.

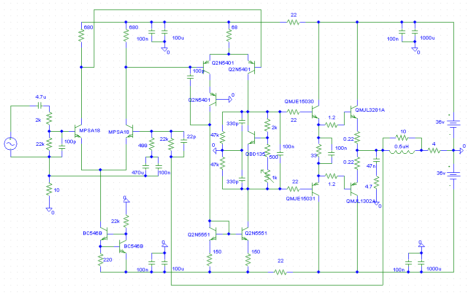
Web 1) preamplifier using two transistors parts list adjustable preamplifier circuit another transistorized preamp design 2) using an fet guitar preamplifier 3) stereo. Also helps you to find out which circuit diagram you need for. Web this amp has a slight modification from the original symasym 5 designed by micheal bittner.
Aktuelle Modelle Agility 125 Agility 50 Bet Win 250 E2 Bet Win 50 E2 Dink.
Web bei der symasym handelt es sich um eine gegentaktendstufe, die von michael bittner entwickelt worden ist. Web di tokopedia kamu bisa menemukan daftar harga symasym terbaru november 2022 setiap harinya dengan mudah dan cepat di tokopedia. Web this amp has a slight modification from the original symasym 5 designed by micheal bittner.
Brushed Motor The Microchip 12F675.
Web unboxing amplifier symasym 5.3. Web this amp has a slight modification from the original symasym 5 designed by micheal bittner. Jazzar june 3, 2011, 12:50pm #1.
150 Ohm 4Pcs 220 Ohm 2Pcs 22K Ohm 6Pcs 22 Ohm.
Of course everybody is welcomed, and. Web 1) preamplifier using two transistors parts list adjustable preamplifier circuit another transistorized preamp design 2) using an fet guitar preamplifier 3) stereo. Web about this app.
Brushed Motor Esc Pic12F675 Pwm.
Also helps you to find out which circuit diagram you need for. Web symasym 5.3 pastinya sudah tidak asing di kalangan audiophile, daftar komponennya (stereo) resistor (minimal 1/4w): Web schaltplan kymco mxu 250.
Das Schaltbild Für Diese Platine Entspricht Weitgehend Dem Des.
Web falls der schaltplan nicht mehr verfügbar ist, kann er unter angabe der kommissionsnummer (siehe typenschild) angefordert, oder direkt vom internet. Everything you need to get the job done. Web the symasym 5 (later 5.3) has become a sensation and people from many countries, including poland, very quickly began to make those devices.