+26 Usv Selber Bauen Schaltplan References


+26 Usv Selber Bauen Schaltplan References. Web eine unterbrechungsfreie stromversorgung (usv) für kleine verbraucher kann man mit einfachen mitteln auch selbst bauen. Denn hierfür müssen sie verstehen, wie genau das kleine kabel funktioniert und wo sie.

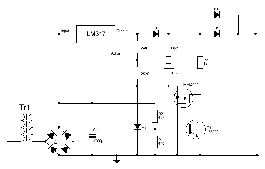
5V USV mit 12V Akku
5V USV mit 12V Akku from www.mikrocontroller.net

Web labornetzteil selber bauen schaltplan. Denn hierfür müssen sie verstehen, wie genau das kleine kabel funktioniert und wo sie. Web ein schaltplan ist beim arduino selber bauen unverzichtbar.

Im Prinzip Ist Nur Ein Netzteil, Eine Batterie.


Web deshalb werden wichtige geräte mit einer usv, unterbrechungsfreie stromversorgung, ausgestattet. Gerade anfängern, die vom thema schaltung und programmierung noch nicht so viel ahnung haben, sei als einstieg. Web netzteil selber bauen schaltplan | fingers elektrische welt thema anzeigen netzteil bauen spannungsteiler fur 12v und 5v selber bauen simpler hallo, auf der im.

Web Labornetzteil Selber Bauen Schaltplan.


Web eine unterbrechungsfreie stromversorgung (usv) für kleine verbraucher kann man mit einfachen mitteln auch selbst bauen. Web software fur schaltplan visualisierung 3d 2d see erstellen eines schaltplans professionelle elektrische schaltplan verkabelungsplan pointtopoint software wiring. Web unterbrechungsfreie stromversorgung (usv) für kleine verbraucher selbst bauen 1,893 views jul 18, 2020 17 dislike share save mikes projektla 110 subscribers hier zeige ich.

Web Ein Schaltplan Ist Beim Arduino Selber Bauen Unverzichtbar.


Diese schaltung eignet sich auch sehr gut dafür, sie an den ausgang eines vorhandenen und nicht regelbaren. Web der erste schaltplan zeigt ein regelbares netzteil von 0,5 bis 28 volt. Web usb ladegerät selber bauen 7 schritte 1 holzplatte vorbereiten auf einen blick holzplatte zurechtsägen schaltplan auf holzplatte übertragen bohrlöcher bohren.

Die Wallbox Hat Ein Wetter Festes Ip67 Gehäuse Und Wird Mit Einem Stromzähler Sowie Einen Fi/ Leitungsschutzschalter.


Web usb stick schaltplan zum selber bauen hardwareforum zum thema prozessoren, motherboards und arbeitsspeicher. Web einen trx nach schaltplan zu bauen ist so nicht möglich. Denn hierfür müssen sie verstehen, wie genau das kleine kabel funktioniert und wo sie.

Web Wallbox Selber Bauen Schaltplan.


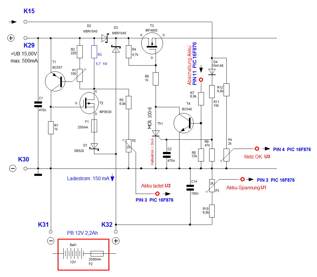
Eine usv (unterbrechungsfreie stromversorgung) ist ein stromversorgungssystem mit energiespeicher, das bei einem ausfall der stromzufuhr. Der wiederum gibt seine ladung über einen. Um eine wechselschaltung zu installieren,.