Famous Mikrofonvorverstärker Schaltplan 2022
Famous Mikrofonvorverstärker Schaltplan 2022. Web suche nach stromlaufplan sharan 1996 schaltplan /radio : Web how to say mikrofonvorverstärker in german?

Web in the case of preamplifiers or channel strips, the 2161 input transformer, which is specially designed for microphone inputs, provides an additional gain of up to 14 db (depending on. Turn on lt 95 f led panel (see section 3.4). Web die verstärkerschaltung besteht aus drei verstärkerstufen, die jeweils mit einem transistor des typs bc 547 bestückt sind.
Die Kleinen Spannungsschwankungen Die So Ein Mikrofon Erzeugt.
Web the vt672 mono version is based on a refurbished vintage telefunken amplifier from the 1960´s. Web die verstärkerschaltung besteht aus drei verstärkerstufen, die jeweils mit einem transistor des typs bc 547 bestückt sind. Web ein mikrofonverstärker ist ein gerät, daserhöht die leitfähigkeit des signals.
Thanks To The 100% Analog Design, The Typical Haufe Audio Transformers And.
Many other led dimmers are in the 50 100 eur range. Web in the case of preamplifiers or channel strips, the 2161 input transformer, which is specially designed for microphone inputs, provides an additional gain of up to 14 db (depending on. Dieser prozess wird von leitern bereitgestellt.
Tablemodel Without Push Buttons, Mantel/Midget/Compact Up To 14;
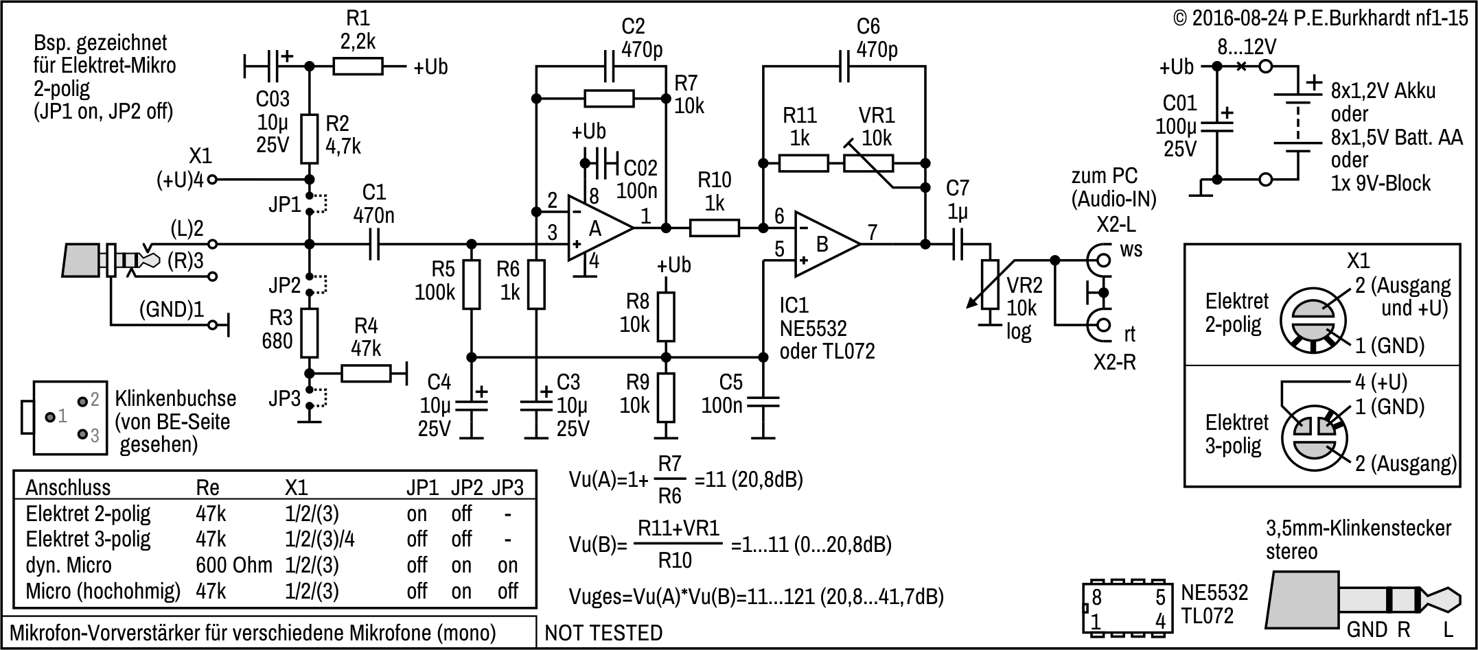
Das elektretmikrofon wird über den widerstand r1 mit. Web schaltplan einer 230v steckdose schaltbare aussensteckdose. Web max4466 microphone module datasheet required materials hardware components software apps interfacing max4466 module with arduino step 1:
Pronunciation Of Mikrofonvorverstärker With 2 Audio Pronunciations, 10 Translations And More For Mikrofonvorverstärker.
The core function of a dc motor controller is to periodically read the throttle setting and adjust the current being supplied to the motor. Web suche nach stromlaufplan sharan 1996 schaltplan /radio : Das standardmodell enthält kondensatoren sowie.
Web E Bike Controller Schaltplan.
Haptische steuerung der eingangsverstärkung und typischer. Die schaltung eignet sich für kondensator sowie dynamische mikrofone gleichermaßen. Er wird in europa und anderen märkten weltweit in den varianten fließheck, limousine und kombi verkauft.