Cool Ir Lichtschranke Schaltplan Ideas


Cool Ir Lichtschranke Schaltplan Ideas. Web home lichtschranke schaltplan erklärung lichtschranke schaltplan erklarung bedienungsanleitung doppelstrahl ir lichtschranke 100 meter spielstandzahler led. Web sick germany | sick

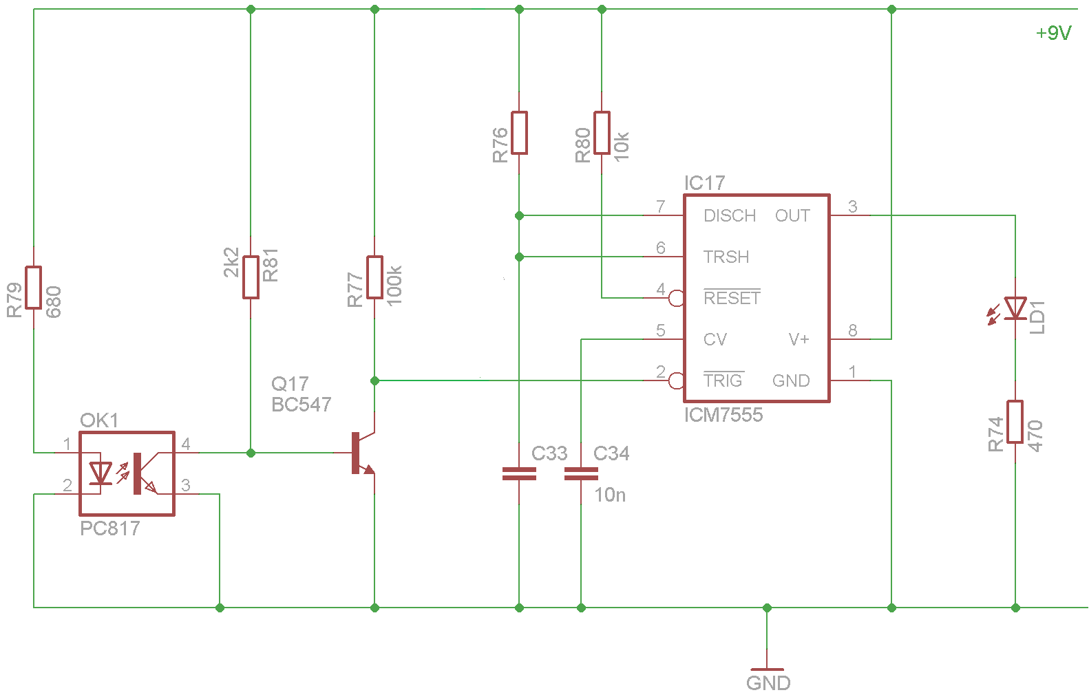
IR Lichtschranke, Reichweite verbessern
IR Lichtschranke, Reichweite verbessern from www.mikrocontroller.net

Web sick germany | sick Von gesamt 3 videos zum thema zugdetektion. The qre1113 ir reflectance sensor is.

Web Sick Germany | Sick


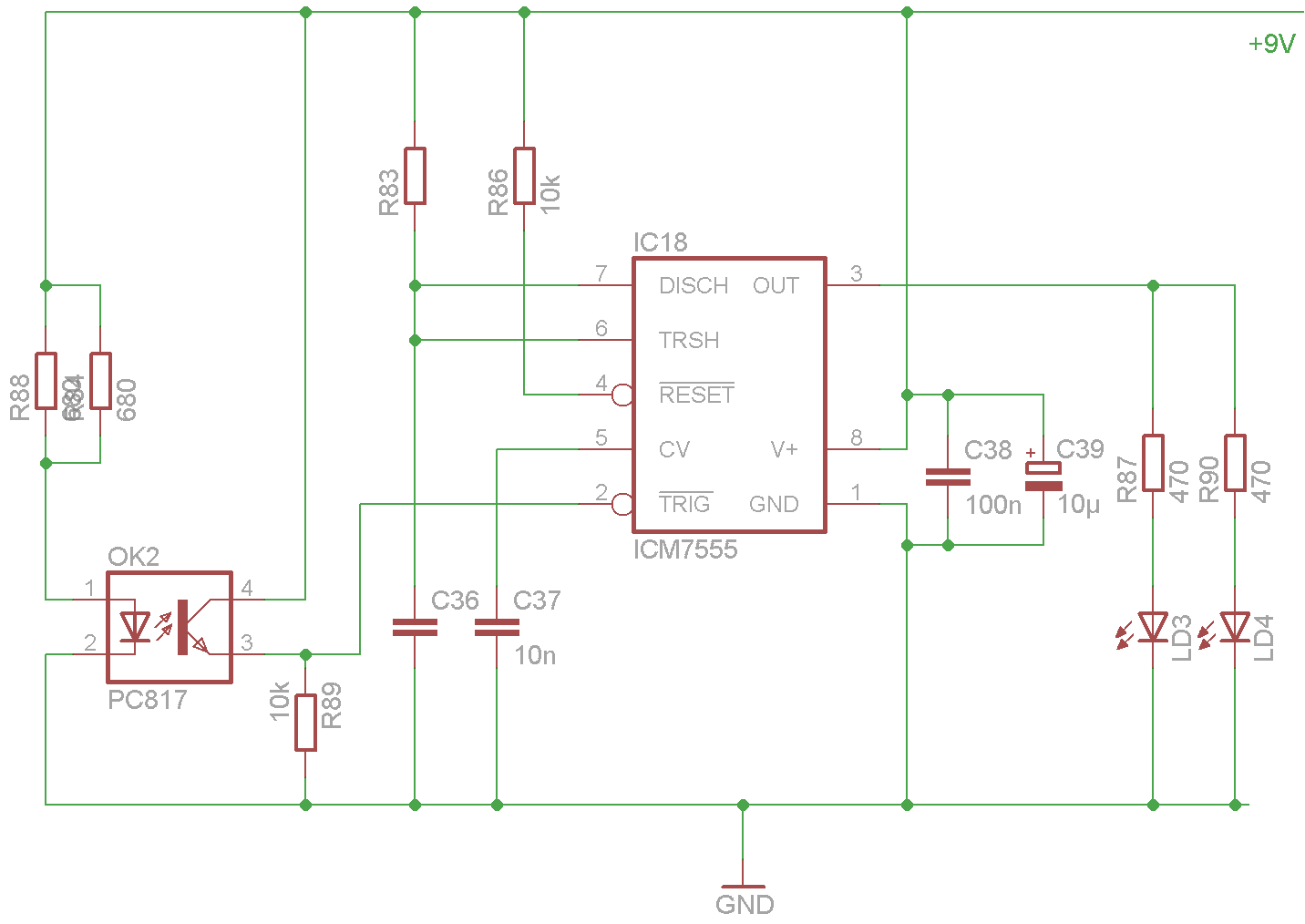
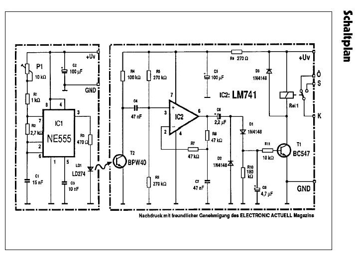
Web ir lichtschranke schaltplan grundlagen und schaltplan • christians homepage lichtschranken signal bricht bei höheren f zusammen. 2.5 mmoperating range within > 20 % relative. Der kondensator c (10 µf) ist als glättungskondensator eingefügt, um.

Web Schematic 1 250 20 256 32 48 1 123 39 123 60 0 1 22 63 39 52 64 1 37 49 41 54 64 1 64 88 64 104 0 1 41 75 31 75 0 1 64 39 64 60 0 1 183 73 183 104 0 4 64 60 4 4 1 4.


Tcrt5000 sensor works with the general infrared sensor, like a sense of a tcrt5000 has an infrared emission. Von gesamt 3 videos zum thema zugdetektion. 10.2 x 5.8 x 7peak operating distance:

Je Größer Der Abstand Ist, Desto Größer Die Wahrscheinlichkeit Für Fehlfunktionen Durch.


Web home lichtschranke schaltplan erklärung lichtschranke schaltplan erklarung bedienungsanleitung doppelstrahl ir lichtschranke 100 meter spielstandzahler led. Die angelegte spannung wird mal wieder vom kondensatorpärchen c1+c2 geglättet bzw. Web lichtschranke schaltplan lichtschranke diese lichtschranke ist unempfindlich auf umgebungslicht und hat eine reichweite von über einem meter.

Web Tcrt5000 Reflective Infrared Sensor Photoelectric Switches.


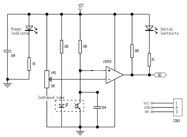
Phototransistordimensions (l x w x h in mm): Web mit einer lichtabschirmung wird die lichtschranke dann aber so empfindlich, dass man gut 100 cm überbrücken kann. The qre1113 ir reflectance sensor is.